MoeCTF 2020 Write Up
本文最后更新于:2025年2月5日 上午
MoeCTF 2020 Write Up
By Horizon Chaser, aka. Horizon
第一次参加CTF, 现学现用, 会做的题实在有限😂, 先把自己会的或者有思路的部分题写下来, 以供参考
其他不会的题就等各位巨佬的Write Up辽
龟速更新记录
- 10.14 Misc + Reverse.Rxencode
- 10.16 Reverse
- 10.18 Algorithm + Classical Crypto
Misc
Misc, 全程Miscellaneous, 本意是"杂项". 在CTF中大概是指多个领域 脑洞 的混合. 因此做起来还是很有意思的.
Welcome
Misc入门题, 附件profession.jpg. 打开, 发现是专业团队, 仔细一看右下角有黑白色块, 觉得可能是在jpg文件末端添加了内容.
使用binwalk分析, 未发现隐写的文件, 有点疑惑.
使用16进制编辑器打开, 发现flag就在末尾😂

hey fxck you!
附件good_morning_my_neighbors.png, 表达了诚挚的问候(大雾)
除了最下方被裁剪了, 图片没有发现什么问题, 使用binwalk分析, 发现末尾有一个zip文件, 解压得fk u.txt, 内容如下
[>>>>>>>>>>>>>>>><<<<<<<<<<<<<<<<-]>>>>>>>>—..<+.–.>+.<+.>>-----.–.<<-.>-.<<<<<+.>>>>>>.<<.>.<<<<<.>>>>+.+.------------.<+.>.<<<.<.>>>>>>++.
搜索, 得知这是BrainFuck语言, 解密得到flag moectf{yes!yes!fk_U_2!}
这是对此前问候的友好回应(确信)
base64?¿
题面是一个以等号结尾的字符串 0H9MJjCNPiMgJHMQJNtfyEJgIjtS1Ig=, 结合名称, 确定是base64编码的文本.
按照标准的字符表无法解密, 查看hint, 得到字符表为vwxrstuopq34567ABCDEFGHIJyz012PQRSTKLMNOZabcdUVWXYefghijklmn89+/, 按照这个字符表解码, 得到flagmoectf{itai_base64_qaq}
A3FXCK
所以a3又干啥了这是
题面是一个jpg, binwalk分析, 得到隐藏的A3FXCK.txt, 打开, 发现内容可被拆分为两类: luoqXan与arttnbaX, X为1~6的正整数.
结合首行的123456[]()+!, 推测1~6的值分别代表[]()+!, 替换后得到一坨奇怪的东西, 尝试按照JavaScript运行后得到flag moectf{J5Fxck_1s_1nt3res7in9!}
新知识: JSFuck是将(小段的)JS代码加密为仅包含[]()+!的文本, 但是会造成严重的体积膨胀. 所以替换后得到的那一坨解密之后也只是一行alert('moectf{J5Fxck_1s_1nt3res7in9!}'
由此得知, JS确实是最强大的编程语言
Reverse
Welcome To Re!
签到题, 也是第一道我做出来的逆向的题😂
下载附件, 打开, 按照入门指南和Hint提示, 使用IDA64分析SignIn.exe, 在左侧定位main函数, 双击跳转到对应位置, 按下F5反汇编, 得到伪代码如下
1 | |
在main函数中, 首先将flag内容复制到str2中, 然后输出提示信息并将输入保存到Str1中. 之后通过strcmp比较输入的Str2与保存的Str1的值是否一致. 由此我们得出, Str2的值就是flagmoectf{W3lc0me-T0_th3-W0rld_Of_R3v3rsE!}. 虽然说是显然的, 但是该分析还是要分析的
总之, Welcome to the World of Reverse 🍻!
RxEncode
这道题当时没有做出来 , 然后就变成了面试作业
使用IDA反汇编, 观察main函数, 发现程序将输入的内容作为RxEncode函数的参数, 再将返回值s1同s2进行比较确定flag正确与否.
双击RxEncode并反汇编, 得伪代码如下.
1 | |
注意到 ‘=’ 的ASCII码是61, 结合面试时的提示**"将flag进行**(类似)base64解码", 仔细分析RxEncode的逻辑后, 得出这个函数的作用就是将内容进行类似base64的解码.
由此我们得出, s2保存的应当就是解码后的flag内容, 将变量的值转为16进制后结果如下.
1 | |
结合s2 v15 v16在main的栈帧中相邻存放这一点, 我们推测s2实际的长度应当不止为8, 而是24.
事实上, 我认为v15 v16的__int64类型也是IDA的推测(它并不确定真实类型是什么) - 因为在栈帧中将s2的类型由默认的char []改为char [24]后, 三个变量变成了这样.
1 | |
考虑到x86的小端序, 实际的字节顺序应当是 9A 87 9C B5 FE 58这样. 获得解码的flag后, 尝试进行base64编码.
考虑到flag中含有标准编码表不包含的{ }, 因此我们可以认为这个表不同于标准的编码表.
观察发现, RxEncode中调用了一个名为find_pos的函数, 它的作用应当是在编码表中查找字符的位置, 进入该函数, 得到编码表ABCDEFGHIJKLMNOPQRSTUVWXYZabcdefghijklmnopqrstuvwxyz01234{}789+/=.
对先前得到的字节按照编码表进行编码, 可以得到flagmoectf{Y0Ur+C+1s+v3ry+g0o0OOo0d}.
No my C is very poooooooor /(ㄒoㄒ)/~~
题外话
在分析时我不小心改错了s2的类型, 却又改不回去, 而IDA本身又不支持撤销…
当时我通过菜单栏的New Instance新打开了一个IDA实例重新分析, 得到的main函数中解码后的flag的相关内容变成了这样, 栈帧也发生了相应的改变…
1 | |
不过除此之外整体的结构并未发生过多改变, 其余内容一样.
Simple Re
下载解压, 拖入IDA中反汇编, 得到伪代码. 观察发现, main中会将输入的字符串作为参数调用enc()函数.
双击跳转进该函数, 反汇编后得到伪代码如下.
1 | |
可以看到, 它是将输入依次对 0x17 0x39 0x4A … 0x37 进行异或, 然后将运算结果out与aim进行比较. 双击aim变量名, 跳转到栈帧中, 得到aim的值rpz|kydKw^qTl@Y/m2f/J-@o^k.,qkb.
由 a^b^b == a, 不难发现将aim依次同 0x37 0x49 … 0x39 0x17 进行异或即可得到flagmoectf{ThAnKs_F0r-y0U2_pAt13nt}
是挺需要耐心的…
Protection
下载文件, 根据提示, 程序应该是加了个壳… 检测一下, 是一个UPX的壳, 根据 UPX的文档, 我们可以使用-d选项解压缩.

去掉UPX壳之后, 又到了IDA大显神通的时间了. 我们得到main函数的伪代码如下.
1 | |
不难看出, 这里是将输入和 x 进行逐个字符异或后再同 y 比较. 用同样的方法, 我们得到x = aouv#@!V08asdozpnma&*#%!$^&*, y ={0x0c, 0x0, 0x10, 0x15, 0x57, 0x26, 0x5a, 0x23, 0x40, 0x40, 0x3e, 0x42, 0x37, 0x30, 0x9, 0x19, 0x3, 0x1d, 0x50, 0x43, 0x7, 0x57, 0x15, 0x7e, 0x51, 0x6d, 0x43, 0x57, 0, 0, 0, 0}.
写个Java脚本 暂时还不会py 异或之后得到 flag moectf{upx_1S_simp1e-t0_u3e}
UPX是挺好用的
Algorithm
算法题, 据说在正式的CTF比赛中不会出现…
mess
What a mess !
查看Python脚本, 发现是将flag转为ASCII码之后, 再向其中随机插入字母.
解法也简单, 去掉字母后将相邻的两个(或三个数字, 范围是 20~126 )转换为该ASCII码对应的字符.
flag: moectf{pyth0n_1s_s0_s1mple}
曲奇饼
统计非重复子串的最大长度.
简单的滑动窗口即可解决, 细节参见代码.
1 | |
Frank & 赤道企鹅, 永远的神
这两道题解法相似, 都是统计文件内容, 可参见repo中对应的FrankCounter.java 与EquatorCounter.java
其余略😜
Classic Crypto
“古典密码在现代的CTF比赛中已经很少出现” – FAQ
大帝的征程 #1 & #2
凯撒密码是一种经典的移位密码, 由flag格式, 得前六个字符为moectf, 然后在此基础上计算密文相对于已知明文的偏移量即可
已知明文攻击 (大概)
大帝的征程 #3
由上述经验, 我们推测偏移量应该为 +47(注意由于ASCII码的范围为0~127, 我们需要对127取余作为结果), 写个java脚本解密, 我们得到了moectf{cnquer_th_X#S$"}…
看起来大部分是正确的, 只是有一些字符没有正确的解出来. 结合之前的经验, 我们推测cnquer 应该是c0nquer, th应该是th3. 计算可得这时的偏移量是-47, 再计算一次, 我们得到了全部明文: flag moectf{c0nquer_th3_XDSEC}
I’m afraid I’m too vegetable to do that 😭
大帝的征程 维吉尼亚 & 维吉尼亚Ex
背景知识: 维吉尼亚密码
维吉尼亚密码由凯撒密码扩展而来,引入了密钥的概念。即根据密钥来决定用哪一行的密表(或者你也可以理解成偏移量…)来进行替换,以此来对抗字频统计。
也就是说, 实际上, 维吉尼亚分解之后还是相当于多个凯撒密码的组合…
那现在(至少相邻字符的)偏移量不再固定, 我们应该怎么做呢…?
Friedman测试法确定密钥长度
我们知道, 不同字母在同一文本的出现概率并不相同(至少对于包括英文在内的大多数语言如此). 那么, 我们可以定义一个叫做"重合指数"的量, 来量化两个串之间的对应程度.
设x=x1x2…xn是一条n个字母的串,x的重合指数记为CI,定义为x中两个随机元素相同的概率。
而通过对大量的英文文本进行统计, 我们得到每个字母的出现概率如下.
![]()
由此, 我们可以得到英文文本的重合指数为 0.065(我们假定明文的重合指数大致也是这个值).
结合之前的"维吉尼亚密码相当于多个凯撒密码的组合"这一特点, 我们就可以把长为n的密文先分为m组, 按照列的形式组成一个 m*(n/m)的矩阵, 然后检测每一组密文的重合指数.
如果m正好就是密钥的长度, 那么每一组的CI值应当大致也是0.065; 如果不是的话, 那么分组后的密文看起来应该很随机. 而对于一个随机串, 重合指数约为 0.038.
综上, 我们就通过Friedman测试法得到了密钥的最可能长度.
字母频度分析确定密钥
有了密钥长度m, 我们就可以将密文按照密钥长度分解为k = n/m组, 每一组都是凯撒密码, 然后用类似上图的字母频度分析即可解密.
由上面的分析可知, 要破解维吉尼亚密码, 还是需要收集到大量的密文的. 不过这两道题的密文都很长, 足够破解了.
Android
其实Android我之前也没接触过, 这里就简单的记录一下简单的Android逆向过程吧.
“你之前到底接触过啥??” “啥也没接触过…”

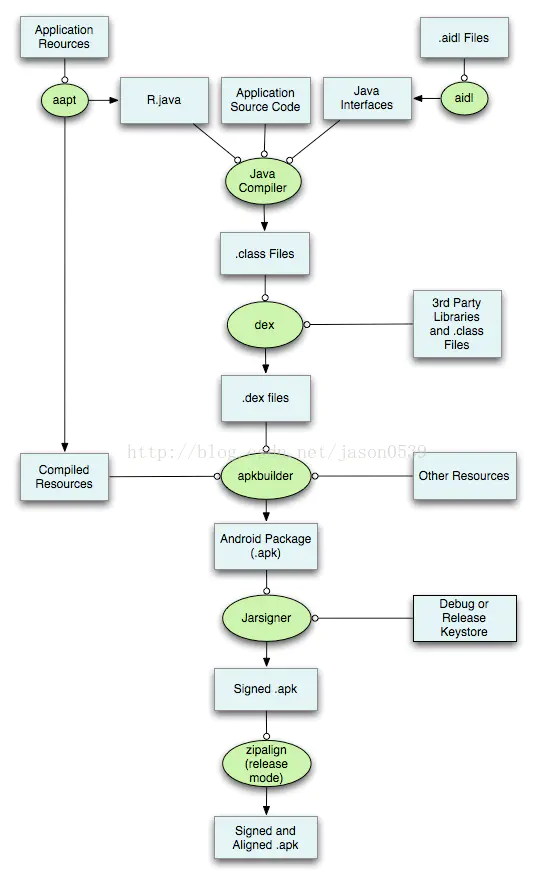
借一张图(来自这里)说明apk的打包过程.
我们看到, java文件在编译后会生成class文件, 然后与其他第三方的class文件与library一起组成dex文件, 然后再经过一些处理, zip压缩, 签名, 对齐后就是我们看到的apk文件了.
所以, 我们可以直接将apk按照zip解压, 然后获得dex文件. 不过dex是Android的Dalvik虚拟机专用的字节码文件, 我们得把它转成标准的java虚拟机的class文件.
幸运的是, 已经有大佬实现了相关的工具: dex2jar. 获得jar/class文件后, 我们可以使用jd-gui反编译class文件, 得到源码.
Baby Android
(稍后再更…)